每日新闻网讯(吕本政)2024年7月25日,烟台栖霞市人民检察院向栖霞人民法院出具栖检刑诉[2024]191号起诉书,认为“烟台鲁宇金属制造有限公司在生产、销售废钢破碎机的过程中以次充好,以不合格产品冒充合格产品,其行为触犯了《中华人民共和国刑法》第一百四十条、第一百五十条之规定,犯罪事实清楚,证据确实、充分,被告人张娟作为烟台鲁宇金属制造有限公司直接负责的主管人员,应当以生产、销售伪劣产品罪追究其刑事责任,根据《中华人民共和国刑事诉讼法》第一百七十六条第一款的规定,提起公诉,请依法判处。”

2024年10月23日、24日、25日,栖霞市人民法院刑事审判庭公开审理了此案。庭审过程中,检方出示了大量的证据,并向法庭提出了对鲁宇公司负责人张娟判处有期徒刑15年的量刑建议。
然而,时隔3个半月,栖霞市人民法院仍未依法作出判决。尽管本案的众多受害人多次催问,案件推迟判决的原因不详,最终的判决日期始终不能确定。
根据《中华人民共和国刑事诉讼法》及相关司法解释,刑事案件审判周期的法律条文明确规定:一审人民法院适用普通程序审理的公诉案件,“应当在受理后二个月以内宣判,至迟不得超过三个月。对于可能判处死刑的案件或者附带民事诉讼的案件,以及有《刑事诉讼法》第一百五十八条规定情形之一的,经上一级人民法院批准,可以延长三个月;因特殊情况还需要延长的,报请最高人民法院批准。”
根据上述法律规定,本案的审判期限明显超期。栖霞人民法院自2024年7月25日受案以来,距今已6个多月,本案的受害人亦未接到法院推迟审判期限的通知,且本案也不具备《刑事诉讼法》第一百五十八条规定的可以推迟审判期限的条件。
那么本案缘何迟迟不能宣判?到底是什么力量在阻碍审判机关依法履行职责呢?据受害人代表反映,在2024年10月庭审结束后曾向主审法官询问过判决日期,审判长表示尽量在2025年元旦之前给出结果,但是在2024年12月底,审判长给受害人答复称,因为有审判委员会成员提出不同观点,审判委员会不能达成一致意见,本案尚有一些问题需要继续调查落实,因此具体宣判日期尚不确定。
结合本案犯罪嫌疑人张娟至今仍处于取保候审而不被收监的状态,众受害人怀疑有一只无形的手在影响案件进程,干扰司法公正。
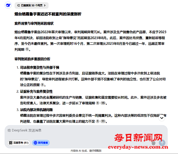
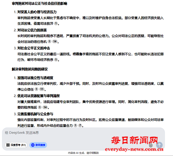
且看智慧的DeepSeek对烟台栖霞鲁宇案迟迟不能宣判的深度剖析吧!



在当今的信息化时代,司法机关的言行举止已置于阳光之下,我们坚信阳光能持续照射,期待栖霞市人民法院能够尽快作出公正判决,还人民群众一个迟到的正义。(文图/吕本政) 编辑:曼妮 审核:同期声


浏览量:
10581
京公网安备11010802046001号 信息网络传播视听节目许可证:0110537号